点击上方蓝字关注我们PART 01执行摘要手术机器人是当前医疗器械领域技术壁垒最高、商业模式最优、全球化潜力最强的细分赛道之一。其本质并非简单的"高端设备替代...
壁挂式挂号机产品整机设计思路在医疗服务数字化转型的浪潮中,传统挂号流程的效率瓶颈与接触式交互的潜在风险日益凸显。简盟团队敏锐捕捉到这一行业痛点,携手客...
胰岛素注射泵医疗产品外观设计外包的优势我们团队最初计划自主完成胰岛素注射泵的设计研发,从组建硬件研发小组到招聘工业设计人员,投入了不少时间和精力。团队...
单双通道注射泵产品设计核心要素作为一家专注于医疗仪器设备生产的企业,我们始终将产品创新与用户需求放在首位。在单双通道注射泵的研发初期,我们曾计划依靠内...
家用电磁理疗仪外观设计外包方案作为一家专注于家用医疗设备生产的企业,我们始终致力于为用户提供兼具实用性与美观性的产品。在研发家用电磁理疗仪的过程中,外...
3D数字化医疗模拟整形仪外观设计解决方案在医美行业技术迭代与消费需求升级的双重推动下,3D数字化医疗模拟整形技术逐渐成为行业关注的焦点。作为专注于医疗设备...
4月9日至12日,上海,第32届中国国际医疗器械设计与制造技术展览会盛大启幕。在这场汇聚全球顶尖医疗技术与设计理念的行业盛宴中,简盟设计团队怀揣着“精进设计...
在手术室里,电动吻合器早已是微创外科的标配。而决定它稳不稳、准不准、快不快的,正是藏在手柄里的微型驱动电机。今天我们从工作原理、销售额、营收占比、增长...
特种机器人是面向高危、极端环境的专业化智能装备,通过替代人类执行核废料处理、深海勘探、消防排爆等危险任务,从根本上解决作业安全风险与生理极限瓶颈,已成...
当地时间 4 月 2 日,美国具身智能公司 Generalist AI 发布了最新的 GEN-1 模型,在一些具备商业价值的任务上平均成功率达到 99% 的同时,也将干活速度提升到了...
过去二三十年里,3D打印在医疗领域一路“向深处走”。注:本文内容基于B站UP主“Owen来造”的视频整理与延展,经梳理后以第三视角呈现,文章中所有图片均来自其...
每年一到选专业,很多人都在问一个问题:什么专业最有前途? 但更值得追问的,其实不是“听起来高级不高级”,而是:国家的钱会投向哪,产业会往哪扩,岗位会在...
我国“十五五”规划明确的六大新兴支柱产业为集成电路、航空航天、生物医药、低空经济、新型储能、智能机器人,2025年相关产值已接近6万亿元,预计2030年将突破1...
刚刚,众擎机器人宣布完成总额2亿美元(约合人民币13.67亿元)的B轮融资。本轮融资落地后,该公司估值突破百亿元人民币,正式跻身国内估值突破百亿的具身智能独...
基于16家已披露年报的观察 · 数据不撒谎 · 3个行业判断本文所有数据均来自上市公司2025年度报告(截至2026年4月5日已披露的16家),数据来源为公开财报原文。...
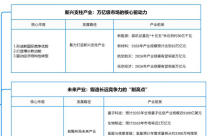
出品 | 陈博观察 (ID: Drchenobservation)编辑 | Will Chan“十五五” 时期(2026-2030 年)是我国全面建设社会主义现代化国家新征程的关键五年,是实现 2035 年...
你以为具身智能的风口,在能翻跟头的网红机器人里?你以为AI创业的下一个机会,在越做越大的大模型里?你以为科技投资的黄金赛道,只有发布会上的头部厂商?大错...
在这场数据攻坚战中,一类独特的参与者身影逐渐清晰——灵巧手本体厂商。1988年的某一天,机器人学家汉斯·莫拉维克得出一个著名结论:“让计算机在智力测试中或...
2026年的人形机器人赛道,正经历着前所未有的融资狂欢。银河通用单轮融资25亿元,星动纪元估值突破二百亿,宇树科技完成上市辅导……仅今年前三个月,就有超过20...
去年差不多这个时候,一个酷似《西部世界》中的人形机器人,在全球科技圈引发热议。该机器人被悬空吊起,扭动着四肢,并没有独立行走的能力,但其外观却与人类颇...
今天,全球外科超声刀市场规模已达300亿元人民币。这份庞大的生意,是产业内人士历经30多年奋斗才换来的成果。提到超声刀,很多人会下意识想到强生——这个占据...
“十五五”规划纲要提出要前瞻布局未来产业,推动量子科技、生物制造、氢能和核聚变能、脑机接口、具身智能、第六代移动通信等成为新的经济增长点。这些产业听起...
一键解锁全球智库20W份行业报告 →立即订阅报告延伸阅读:36氪研究院《“十五五”时期重点产业前瞻》,亿欧智库《2026六大未来产业发展趋势》,赛迪《2026年我...
【导语】2026年3月,《中华人民共和国国民经济和社会发展第十五个五年规划纲要》正式发布。在这份超过5万字的纲领性文件中,"生物制造"四个字频频出现——与量子...
2026年 4 月 7 日,聚芯医疗宣布完成近 2 亿元 C 轮融资,由中山创投领投,多家机构跟投,老股东持续加码,资金将重点投向介入式脑机接口核心技术研发、关键器件...
"风来了,猪都能飞。但只有提前站在风口的人,才能飞得最高。"01 一个被忽略的信号上周,我去朋友家做客。一进门,发现他家窗外有个"小东西"在移动。"那是什么?...
在手术机器人赛道,直觉外科(Intuitive Surgical)是绕不开的标杆——它定义了机器人辅助微创手术的行业标准,用30年时间把斯坦福实验室的原型机,打造成覆盖70...
医院物流机器人从自主研发到合作共赢的设计之路在医疗行业数字化转型的浪潮中,医院物流机器人作为提升院内物资运输效率的关键设备,逐渐成为众多医疗机构的关注...
DR数字化医用X射线摄影系统产品外观设计核心要素在医疗设备行业,产品外观设计并非简单的视觉美化,而是与设备功能、使用场景、用户体验深度绑定的关键环节。作...
情绪脑电波仪器产品外观设计的重要性作为一家专注于情绪脑电波仪器研发生产的企业,我们深知产品力是市场竞争的核心,而外观设计则是产品力的重要组成部分。过去...
落地式挂号出单一体机产品外观设计外包的重要性作为专注于医疗设备生产的企业,我们始终将产品的实用性与用户体验放在核心位置。落地式挂号出单一体机作为医院场...
PROTEUS是由Angioslide公司研发的栓塞捕获血管成形术球囊导管,已获得FDA和CE认证,适用于股动脉、髂动脉、腘动脉、胫动脉等下肢外周血管的介入治疗。PROTEUS采...
相比于传统的碘造影剂,二氧化碳造影剂对于肾功能不全患者的获益会更加显著。但是,从20世纪70年代二氧化碳造影首次用于临床到如今约半个世纪的时间,二氧化碳造...
一键解锁全球智库20W份行业报告 →立即订阅报告延伸阅读:>36氪研究院《“十五五”时期重点产业前瞻》,亿欧智库《2026六大未来产业发展趋势》,赛迪《2026年...
人形机器人产业几点观察。文|编辑部我们始终看好人形机器人的长期发展,也相信其将在未来产业体系中占据重要位置。2024年始,人形机器人赛道炙手可热,资本蜂拥...
Althea Medical成立于2020年,专注于开发治疗肺栓塞(PE)的创新导管设备。肺栓塞是心血管相关死亡的第三大原因,也是医院内可预防死亡的首要原因。Althea Medic...
它们,或形成了新的临床技术,或改变了以往的方式,或利于了临床水平,或下沉了医疗资源。他们就是:1. 一次性输尿管镜技术应用代表公司:幸福工场、普生 等意义...
摆线减速器是一种应用行星式传动原理,采用摆线针齿啮合的传动装置,是由少齿差渐开线齿形行星减速器发展而来的,所不同的是它的行星轮齿是采用摆线齿,而内齿轮...
刚刚过去的2026中国医学装备大会已在重庆圆满落幕。作为行业一年一度的科技盛会,今年的展会重点围绕AI+医疗、高端装备创新和基层可及性展开,汇聚了众多前沿成...
当医美不再是“小众奢侈”,当变美从“冲动消费”回归“理性悦己”,2026年的美业早已完成一场深刻的结构性变革——从野蛮生长到高质量发展,合规化、技术化、健...
在制造业同质化竞争白热化、用户决策从“参数优先” 转向 “体验优先” 的今天,工业设计早已跳出 “外观美化” 的单一认知,成为企业撬动增长、重构价值的核心...
8078字 | 16分钟阅读高端仪器仪表作为现代工业与前沿科研的“感官系统”与“测量中枢”,其战略地位已彻底超越纯粹的商业范畴,成为大国博弈的底层支撑与国之重...
你以为人形机器人的看点是“会走路、会说话”?错了。决定它能不能落地、能不能有回报的,是藏在外壳里、普通人看不见的执行器——它是机器人的“关节+肌肉”,...
LUMA Vision是一家专注于心脏介入成像技术的医疗科技公司,其核心产品为VERAFEYE™平台。VERAFEYE™采用基于导管的超声成像技术,通过专有的计算处理引擎实现实...
对于车企而言,谁能在具身智能的深水区率先突破技术瓶颈,谁就能掌握通往未来世界的钥匙。人形机器人已然成为当下科技界最耀眼的“顶流”。春晚舞台上各家人形机...
神经介入技术的核心临床价值在于以微创方式触及传统开颅手术难以到达的颅内病变,通过股动脉穿刺建立通路,直达病灶。神经介入技术主要治疗四大类疾病,急性脑梗...
Arissa Medical是一家专注于神经血管介入医疗器械公司,其核心产品为Syntra颅内动脉瘤支架系统。Syntra采用纯囊内植入策略,与传统的血管内支架(如血流导向装置...
近日,国家药品监督管理局批准了应脉医疗科技(上海)有限公司(以下简称:应脉医疗)的经导管二尖瓣夹系统这一创新产品的注册申请,又一国产高端器械成功上市。...
卫健委、工信部联合召开2026年推进医疗装备发展应用领导小组工作会议。会议强调,“十五五”时期,要坚持统筹推进,滚动实施制造业重点产业链高质量发展行动,持...
Iris是XCath专为颅内神经血管介入打造的全球领先机器人平台,核心突破是三器械协同操控+单平面DSA兼容,解决神经介入手术复杂操作与硬件门槛两大痛点。1. 系统定...
Helico Technologies是一家专注于微创耳科医疗器械的创新企业。该公司开发的可转向球囊耳内镜是一款融合软体机器人技术与人工智能的先进医疗设备,旨在为中耳和...
3月26日,国家药监局医疗器械技术审评中心发布《创新医疗器械特别审查申请审查结果公示(2026年第5号)》,拟同意8款产品进入创新医疗器械特别审查程序。公示时...
2026年3月31日,国家药监局正式批准了心诺普医疗的冷冻消融系统上市。该系统包含冷冻消融仪和一次性使用球囊型冷冻消融导管,属于第三类医疗器械。这款产品的最...
核心观点:国家战略支持与AI技术突破共同推动行业高速增长,AI SaMD2020—2024年复合增长率达260%,AI SiMD达43%,市场规模迈向千亿级。AI独立软件轻量化爆发,A...
刚刷到融资新闻的时候,我第一反应是行业真的变天了。一个成立才两年多的底层技术公司,一下子拿到1.2亿美元,滴滴、美团、高瓴挤着进场,这事说出去谁看了不惊...
3月27日,杭州国家级专精特新“小巨人”普昂医疗正式登陆北交所,发行价18.38元/股,发行1058.28万股,成功募资1.95亿元。这家扎根杭州十余年的企业,开启了资本...
当具身智能的浪潮从实验室涌向真实世界,一个曾被忽视的命题正逐渐浮出水面:我们究竟需要一台怎样的机器人?过去两年,行业经历了一场从“算法狂欢”到“落地冷...
从“跟跑”到“并跑”,中国医疗影像产业正经历结构性变革。2025年,国产3.0T MRI市占率飙升至42%,联影5.0T全球首发。然而,在数据繁荣背后,核心零部件“卡脖...
本文数据来源于越疆科技年报和半年报,以及华沿机器人招股书。中国国产协作机器人老大是谁最近看到,华沿机器人(原大族机器人)也要在港股上市了,作为在这个行...
站在人与机器共生的新起点,具身智能正推动技术从“感知世界”走向“行动于世界”,一场融合软硬件、数据与场景的产业变革已悄然展开。从具身机器人的“大脑”模...
3月25日,2026中关村论坛年会开幕。走进中关村国际创新中心,机器人大讲堂发现,从导览具身机器人、理疗机器人、机器人餐吧到机器人乐队,再到前沿大赛与成果发...
Macrolux专注于一次性电子内窥镜技术,其核心技术原理基于数字化成像与微创介入诊疗的结合。在机械控制方面,Macrolux开发了分段硬度设计和精密弯曲机构。其内窥...
本文首发雪球,【看见未来】专栏。大家都在说内卷,但真正能长期赚到钱的人,早就跳出了存量厮杀,去找新的增量了。世间赚钱的逻辑,从来都这么简单:别去别人已...
近日,全国首条年产能达万台级别的人形机器人自动化生产线正式启用,这意味着中国在人形机器人规模化制造领域率先实现关键突破,正式迈入“万台量产时代”。据悉...
在科技的版图上,巨头们的每一次落子,往往预示着风向的转变。近日,亚马逊正式确认完成对纽约人形机器人初创企业Fauna Robotics的收购。没有轰轰烈烈的发布会,...
2026 AI 硬件三大趋势:机器人、端侧大模型、脑机接口导读: CES 2026 刚结束,黄仁勋称这是 AI 的"ChatGPT 时刻"。20 多家中国厂商参展,物理 AI 正式落地。本文...
本文将对机器人产业链九大重要组成部分即大脑、小脑、传感器、灵巧手、执行器、电机、减速器、丝杠、轻量化、重点公司概况进行梳理,以供参考。一、大脑和小脑的...
昨天,在路上居然碰到一个读者,我们干脆并肩而行,路上谈到了眼科机器人。他说,一提起眼科手术机器人,好像很多朋友的第一反应就是:“能治近视眼不?”我说毕...
2023年,北京国有资本运营管理有限公司(北京国管)作为北京市政府投资基金的核心运营机构,创新构建了北京模式,统筹管理总规模达1000亿元的8支市级政府投资基...
器械之家医疗器械媒体报道先锋分享专业医疗器械知识关注来源:泰煜投资近日,国内眼科高端医疗设备制造商犀燃医疗完成B轮近亿元融资。本轮融资由越秀产业基金领...
一、人形机器人产业链全景图人形机器人产业链已形成清晰的分工格局:上游聚焦核心零部件与软硬件基础设施,中游负责整机集成与制造,下游则对接多元应用场景。当...
一款高端的内耳手术机器人应该如何设计当我们面对内耳这样精密又脆弱的人体器官时,任何手术操作都如同在“生命迷宫”中行走——既要精准抵达病灶,又要最大限度...
医院消毒机产品外观设计外包团队怎么选在医疗设备领域,消毒机作为感染控制的核心工具,其外观设计早已超越单纯的“视觉美观”范畴,成为产品功能实现、用户体验...
1.5T光纤超导磁共振医疗设备产品外观设计作为一家专注于医疗设备研发的企业,我们始终将产品的临床价值与用户体验放在首位。在1.5T光纤超导磁共振设备的研发初期...
从碰壁到破局:一款医用护理推车的设计外包之路在医疗设备领域,产品的实用性与人性化设计往往直接关系到医护人员的工作效率。我们作为一家专注于医用设备生产的...
口腔种植牙手术机器人外观设计找外包的好处在医疗技术不断迭代的当下,口腔种植领域正逐步向精准化、智能化方向发展。作为一名长期关注医疗设备创新的从业者,我...
以下内容初步整理了2026年有关人形机器人产业的展会活动,请收藏使用。国内展会MIR DATABANK国外展会MIR DATABANK*特别提示:以上展会信息均整理自公开资料及主...
文/马兰人形机器人的应用前景已经在全球范围内达成一致预期,但这一技术何时能大规模铺开还有待进一步明确。在美国银行看来,2060年可能就是市场的爆发期。美国...
智慧医械网消息 近日,大博医疗科技股份有限公司的“3D打印患者匹配颅骨修补重建系统”正式获得国家药品监督管理局批准(注册批号:国械注准20263130281)。该产...
很多人对工业机器人的印象,还停留在“国外就是强,国产差很远”。但现实是:中国机器人已经不是追赶者,而是正在成为挑战者。先给大家一个直白结论:目前全球范...
过去心脏冠脉CTA检查动辄两三千块,自付部分也要大几百甚至上千,三甲医院预约要等一两周。25年,同一项检查降到了800块左右,当天预约当天做。这不是技术进步,...
养老陪伴机器人:3.2 亿老人的"享老"刚需 核心数据:2026 年中国养老机器人市场规模 104 亿元,60 岁及以上人口 3.2 亿,养老护理员缺口 550 万。 一、引子:3....
▍一个普通人控制百台机器人不是梦想象这样一个场景:你坐在家里的沙发上,轻松地挥挥手、踢踢腿,而在千里之外的工厂、商场、甚至危险的矿井里,数十台机器人正...
高质量数据缺乏,已成为具身智能发展的核心瓶颈,也是人形机器人“大脑”进化的最大阻碍。在冲刺A股“人形机器人第一股”的宇树科技刚刚披露的招股书中,便明确...
2026年3月,中东新一轮冲突让外界看到了现代战争的全新面孔。美国中央司令部的指挥中心里,Anthropic的Claude大模型正承担起情报评估、目标识别等高危任务,辅助...
将具身智能“干活”的能力提升至可落地、可泛化、可规模化的全新高度。想象这样一个场景:你正在擦桌子、削水果,或者插拔一个精密零件。这些动作对人类来说轻而...
人形落地的关键不是大模型,是工程化能力2026年的人形机器人行业,正在发生一场结构性的变化:智能驾驶圈的人马,正在大举进军具身智能赛道。一周前,前理想汽车...
简盟设计×中日友好医院小动物C臂CT惊艳亮相2026重庆国际医学装备展春聚山城,智启新程。2026年3月26日,为期4天的第35届中国医学装备大会暨医学装备展览会在重...
近日,北京简盟产品设计有限公司总经理高博先生,受邀与北京医疗器械商会魏会长开展专场直播访谈,围绕医疗器械产品从设计、合规、到全链路落地这一核心主题,深...
具身智能市场爆发:2026 年全球机器人市场逼近 300 亿美元导读:IDC 预测 2026 年全球智能机器人硬件市场规模将接近 300 亿美元,中国引领全球增长,市场规模将...
一台协作机器人在完成第300万次循环测试后突然“瘫痪”,拆解发现,一束在腕部扭绞如麻花的线缆内部,多根细如发丝的导线已悄然断裂——线束,这个常被视为连接...
全球181款人形机器人图鉴全球52款机器人灵巧手图鉴来源:不加班的设计师-老盐...
大家好,一周的时间就这样匆匆忙忙从我们身边经过,我们今天聊一个智能机器人与老年陪护的问题;现在人形机器人技术发展很快,智能机器人走进家庭来陪护老年人,...
本期推文中,我们将对无框力矩电机做更为详细的分享。无框力矩电机(Frameless Torque Motor)是现代精密驱动技术的代表,其核心特征是只有定子和转子组件,没有...
Noah Labs Vox是柏林医疗科技公司Noah Labs开发的AI驱动数字心脏学产品,专注于通过语音分析实现心力衰竭失代偿的早期检测。近日以获得FDA突破性医疗器械认定。...
随着特斯拉Optimus、华为及小米等人形机器人量产突破,行业从实验室走向工厂。执行器、传感器、灵巧手三大核心部件占整机成本70%,国产厂商在谐波减速器、六维力...
3月25日,傲意科技完成C1轮1.5亿融资,由中金资本旗下专注脑科学的专项基金领投。该基金是深圳“20+8”产业集群中该领域唯一专项基金,其首投即选择傲意科技,明...
Traversa是全球首款专为慢性静脉闭塞再通设计的尖锐静脉再通装置,由医疗器械公司VeinWay开发,用于治疗深静脉血栓(DVT)后引发的血栓形成后综合征(PTS)等慢...
于京东而言,天时、地利、人和。3月19日一早,千寻智能官宣与京东集团正式签署长达3年的战略合作协议。这是继2025年7月,京东押注了千寻智能Pre-A轮后,双方第一...
壁挂式挂号机产品整机设计思路在医疗服务数字化转型的浪潮中,传统挂号流程的效率瓶颈与接触式交互的潜在风险日益凸显。简盟团队敏锐捕捉到这一行业痛点,携手客...
胰岛素注射泵医疗产品外观设计外包的优势我们团队最初计划自主完成胰岛素注射泵的设计研发,从组建硬件研发小组到招聘工业设计人员,投入了不少时间和精力。团队...
单双通道注射泵产品设计核心要素作为一家专注于医疗仪器设备生产的企业,我们始终将产品创新与用户需求放在首位。在单双通道注射泵的研发初期,我们曾计划依靠内...
家用电磁理疗仪外观设计外包方案作为一家专注于家用医疗设备生产的企业,我们始终致力于为用户提供兼具实用性与美观性的产品。在研发家用电磁理疗仪的过程中,外...
3D数字化医疗模拟整形仪外观设计解决方案在医美行业技术迭代与消费需求升级的双重推动下,3D数字化医疗模拟整形技术逐渐成为行业关注的焦点。作为专注于医疗设备...
4月9日至12日,上海,第32届中国国际医疗器械设计与制造技术展览会盛大启幕。在这场汇聚全球顶尖医疗技术与设计理念的行业盛宴中,简盟设计团队怀揣着“精进设计...
在手术室里,电动吻合器早已是微创外科的标配。而决定它稳不稳、准不准、快不快的,正是藏在手柄里的微型驱动电机。今天我们从工作原理、销售额、营收占比、增长...
特种机器人是面向高危、极端环境的专业化智能装备,通过替代人类执行核废料处理、深海勘探、消防排爆等危险任务,从根本上解决作业安全风险与生理极限瓶颈,已成...
当地时间 4 月 2 日,美国具身智能公司 Generalist AI 发布了最新的 GEN-1 模型,在一些具备商业价值的任务上平均成功率达到 99% 的同时,也将干活速度提升到了...
过去二三十年里,3D打印在医疗领域一路“向深处走”。注:本文内容基于B站UP主“Owen来造”的视频整理与延展,经梳理后以第三视角呈现,文章中所有图片均来自其...
每年一到选专业,很多人都在问一个问题:什么专业最有前途? 但更值得追问的,其实不是“听起来高级不高级”,而是:国家的钱会投向哪,产业会往哪扩,岗位会在...
我国“十五五”规划明确的六大新兴支柱产业为集成电路、航空航天、生物医药、低空经济、新型储能、智能机器人,2025年相关产值已接近6万亿元,预计2030年将突破1...
胰岛素注射泵医疗产品外观设计外包的优势我们团队最初计划自主完成胰岛素注射泵的设计研发,从组建硬件研发小组到招聘工业设计人员,投入了不少时间和精力。团队...
单双通道注射泵产品设计核心要素作为一家专注于医疗仪器设备生产的企业,我们始终将产品创新与用户需求放在首位。在单双通道注射泵的研发初期,我们曾计划依靠内...
家用电磁理疗仪外观设计外包方案作为一家专注于家用医疗设备生产的企业,我们始终致力于为用户提供兼具实用性与美观性的产品。在研发家用电磁理疗仪的过程中,外...
3D数字化医疗模拟整形仪外观设计解决方案在医美行业技术迭代与消费需求升级的双重推动下,3D数字化医疗模拟整形技术逐渐成为行业关注的焦点。作为专注于医疗设备...
4月9日至12日,上海,第32届中国国际医疗器械设计与制造技术展览会盛大启幕。在这场汇聚全球顶尖医疗技术与设计理念的行业盛宴中,简盟设计团队怀揣着“精进设计...
在手术室里,电动吻合器早已是微创外科的标配。而决定它稳不稳、准不准、快不快的,正是藏在手柄里的微型驱动电机。今天我们从工作原理、销售额、营收占比、增长...
特种机器人是面向高危、极端环境的专业化智能装备,通过替代人类执行核废料处理、深海勘探、消防排爆等危险任务,从根本上解决作业安全风险与生理极限瓶颈,已成...
当地时间 4 月 2 日,美国具身智能公司 Generalist AI 发布了最新的 GEN-1 模型,在一些具备商业价值的任务上平均成功率达到 99% 的同时,也将干活速度提升到了...
过去二三十年里,3D打印在医疗领域一路“向深处走”。注:本文内容基于B站UP主“Owen来造”的视频整理与延展,经梳理后以第三视角呈现,文章中所有图片均来自其...
每年一到选专业,很多人都在问一个问题:什么专业最有前途? 但更值得追问的,其实不是“听起来高级不高级”,而是:国家的钱会投向哪,产业会往哪扩,岗位会在...
我国“十五五”规划明确的六大新兴支柱产业为集成电路、航空航天、生物医药、低空经济、新型储能、智能机器人,2025年相关产值已接近6万亿元,预计2030年将突破1...
刚刚,众擎机器人宣布完成总额2亿美元(约合人民币13.67亿元)的B轮融资。本轮融资落地后,该公司估值突破百亿元人民币,正式跻身国内估值突破百亿的具身智能独...
单双通道注射泵产品设计核心要素作为一家专注于医疗仪器设备生产的企业,我们始终将产品创新与用户需求放在首位。在单双通道注射泵的研发初期,我们曾计划依靠内...
家用电磁理疗仪外观设计外包方案作为一家专注于家用医疗设备生产的企业,我们始终致力于为用户提供兼具实用性与美观性的产品。在研发家用电磁理疗仪的过程中,外...
3D数字化医疗模拟整形仪外观设计解决方案在医美行业技术迭代与消费需求升级的双重推动下,3D数字化医疗模拟整形技术逐渐成为行业关注的焦点。作为专注于医疗设备...
4月9日至12日,上海,第32届中国国际医疗器械设计与制造技术展览会盛大启幕。在这场汇聚全球顶尖医疗技术与设计理念的行业盛宴中,简盟设计团队怀揣着“精进设计...
在手术室里,电动吻合器早已是微创外科的标配。而决定它稳不稳、准不准、快不快的,正是藏在手柄里的微型驱动电机。今天我们从工作原理、销售额、营收占比、增长...
特种机器人是面向高危、极端环境的专业化智能装备,通过替代人类执行核废料处理、深海勘探、消防排爆等危险任务,从根本上解决作业安全风险与生理极限瓶颈,已成...
当地时间 4 月 2 日,美国具身智能公司 Generalist AI 发布了最新的 GEN-1 模型,在一些具备商业价值的任务上平均成功率达到 99% 的同时,也将干活速度提升到了...
过去二三十年里,3D打印在医疗领域一路“向深处走”。注:本文内容基于B站UP主“Owen来造”的视频整理与延展,经梳理后以第三视角呈现,文章中所有图片均来自其...
每年一到选专业,很多人都在问一个问题:什么专业最有前途? 但更值得追问的,其实不是“听起来高级不高级”,而是:国家的钱会投向哪,产业会往哪扩,岗位会在...
我国“十五五”规划明确的六大新兴支柱产业为集成电路、航空航天、生物医药、低空经济、新型储能、智能机器人,2025年相关产值已接近6万亿元,预计2030年将突破1...
刚刚,众擎机器人宣布完成总额2亿美元(约合人民币13.67亿元)的B轮融资。本轮融资落地后,该公司估值突破百亿元人民币,正式跻身国内估值突破百亿的具身智能独...
基于16家已披露年报的观察 · 数据不撒谎 · 3个行业判断本文所有数据均来自上市公司2025年度报告(截至2026年4月5日已披露的16家),数据来源为公开财报原文。...
家用电磁理疗仪外观设计外包方案作为一家专注于家用医疗设备生产的企业,我们始终致力于为用户提供兼具实用性与美观性的产品。在研发家用电磁理疗仪的过程中,外...
3D数字化医疗模拟整形仪外观设计解决方案在医美行业技术迭代与消费需求升级的双重推动下,3D数字化医疗模拟整形技术逐渐成为行业关注的焦点。作为专注于医疗设备...
4月9日至12日,上海,第32届中国国际医疗器械设计与制造技术展览会盛大启幕。在这场汇聚全球顶尖医疗技术与设计理念的行业盛宴中,简盟设计团队怀揣着“精进设计...
在手术室里,电动吻合器早已是微创外科的标配。而决定它稳不稳、准不准、快不快的,正是藏在手柄里的微型驱动电机。今天我们从工作原理、销售额、营收占比、增长...
特种机器人是面向高危、极端环境的专业化智能装备,通过替代人类执行核废料处理、深海勘探、消防排爆等危险任务,从根本上解决作业安全风险与生理极限瓶颈,已成...
当地时间 4 月 2 日,美国具身智能公司 Generalist AI 发布了最新的 GEN-1 模型,在一些具备商业价值的任务上平均成功率达到 99% 的同时,也将干活速度提升到了...
过去二三十年里,3D打印在医疗领域一路“向深处走”。注:本文内容基于B站UP主“Owen来造”的视频整理与延展,经梳理后以第三视角呈现,文章中所有图片均来自其...
每年一到选专业,很多人都在问一个问题:什么专业最有前途? 但更值得追问的,其实不是“听起来高级不高级”,而是:国家的钱会投向哪,产业会往哪扩,岗位会在...
我国“十五五”规划明确的六大新兴支柱产业为集成电路、航空航天、生物医药、低空经济、新型储能、智能机器人,2025年相关产值已接近6万亿元,预计2030年将突破1...
刚刚,众擎机器人宣布完成总额2亿美元(约合人民币13.67亿元)的B轮融资。本轮融资落地后,该公司估值突破百亿元人民币,正式跻身国内估值突破百亿的具身智能独...
基于16家已披露年报的观察 · 数据不撒谎 · 3个行业判断本文所有数据均来自上市公司2025年度报告(截至2026年4月5日已披露的16家),数据来源为公开财报原文。...
出品 | 陈博观察 (ID: Drchenobservation)编辑 | Will Chan“十五五” 时期(2026-2030 年)是我国全面建设社会主义现代化国家新征程的关键五年,是实现 2035 年...
3D数字化医疗模拟整形仪外观设计解决方案在医美行业技术迭代与消费需求升级的双重推动下,3D数字化医疗模拟整形技术逐渐成为行业关注的焦点。作为专注于医疗设备...
4月9日至12日,上海,第32届中国国际医疗器械设计与制造技术展览会盛大启幕。在这场汇聚全球顶尖医疗技术与设计理念的行业盛宴中,简盟设计团队怀揣着“精进设计...
在手术室里,电动吻合器早已是微创外科的标配。而决定它稳不稳、准不准、快不快的,正是藏在手柄里的微型驱动电机。今天我们从工作原理、销售额、营收占比、增长...
特种机器人是面向高危、极端环境的专业化智能装备,通过替代人类执行核废料处理、深海勘探、消防排爆等危险任务,从根本上解决作业安全风险与生理极限瓶颈,已成...
当地时间 4 月 2 日,美国具身智能公司 Generalist AI 发布了最新的 GEN-1 模型,在一些具备商业价值的任务上平均成功率达到 99% 的同时,也将干活速度提升到了...
过去二三十年里,3D打印在医疗领域一路“向深处走”。注:本文内容基于B站UP主“Owen来造”的视频整理与延展,经梳理后以第三视角呈现,文章中所有图片均来自其...
每年一到选专业,很多人都在问一个问题:什么专业最有前途? 但更值得追问的,其实不是“听起来高级不高级”,而是:国家的钱会投向哪,产业会往哪扩,岗位会在...
我国“十五五”规划明确的六大新兴支柱产业为集成电路、航空航天、生物医药、低空经济、新型储能、智能机器人,2025年相关产值已接近6万亿元,预计2030年将突破1...
刚刚,众擎机器人宣布完成总额2亿美元(约合人民币13.67亿元)的B轮融资。本轮融资落地后,该公司估值突破百亿元人民币,正式跻身国内估值突破百亿的具身智能独...
基于16家已披露年报的观察 · 数据不撒谎 · 3个行业判断本文所有数据均来自上市公司2025年度报告(截至2026年4月5日已披露的16家),数据来源为公开财报原文。...
出品 | 陈博观察 (ID: Drchenobservation)编辑 | Will Chan“十五五” 时期(2026-2030 年)是我国全面建设社会主义现代化国家新征程的关键五年,是实现 2035 年...
点击上方蓝字关注我们PART 01执行摘要手术机器人是当前医疗器械领域技术壁垒最高、商...
壁挂式挂号机产品整机设计思路在医疗服务数字化转型的浪潮中,传统挂号流程的效率瓶颈...
胰岛素注射泵医疗产品外观设计外包的优势我们团队最初计划自主完成胰岛素注射泵的设计...
单双通道注射泵产品设计核心要素作为一家专注于医疗仪器设备生产的企业,我们始终将产...
家用电磁理疗仪外观设计外包方案作为一家专注于家用医疗设备生产的企业,我们始终致力...
3D数字化医疗模拟整形仪外观设计解决方案在医美行业技术迭代与消费需求升级的双重推动...
4月9日至12日,上海,第32届中国国际医疗器械设计与制造技术展览会盛大启幕。在这场汇...
在手术室里,电动吻合器早已是微创外科的标配。而决定它稳不稳、准不准、快不快的,正...
特种机器人是面向高危、极端环境的专业化智能装备,通过替代人类执行核废料处理、深海...
当地时间 4 月 2 日,美国具身智能公司 Generalist AI 发布了最新的 GEN-1 模型,在一...
过去二三十年里,3D打印在医疗领域一路“向深处走”。注:本文内容基于B站UP主“Owen...
每年一到选专业,很多人都在问一个问题:什么专业最有前途? 但更值得追问的,其实不...
我国“十五五”规划明确的六大新兴支柱产业为集成电路、航空航天、生物医药、低空经济...
刚刚,众擎机器人宣布完成总额2亿美元(约合人民币13.67亿元)的B轮融资。本轮融资落...
基于16家已披露年报的观察 · 数据不撒谎 · 3个行业判断本文所有数据均来自上市公司2...
出品 | 陈博观察 (ID: Drchenobservation)编辑 | Will Chan“十五五” 时期(2026-203...
你以为具身智能的风口,在能翻跟头的网红机器人里?你以为AI创业的下一个机会,在越做...
在这场数据攻坚战中,一类独特的参与者身影逐渐清晰——灵巧手本体厂商。1988年的某一...
2026年的人形机器人赛道,正经历着前所未有的融资狂欢。银河通用单轮融资25亿元,星动...
去年差不多这个时候,一个酷似《西部世界》中的人形机器人,在全球科技圈引发热议。该...
今天,全球外科超声刀市场规模已达300亿元人民币。这份庞大的生意,是产业内人士历经3...
“十五五”规划纲要提出要前瞻布局未来产业,推动量子科技、生物制造、氢能和核聚变能...
一键解锁全球智库20W份行业报告 →立即订阅报告延伸阅读:36氪研究院《“十五五”时...
【导语】2026年3月,《中华人民共和国国民经济和社会发展第十五个五年规划纲要》正式...
2026年 4 月 7 日,聚芯医疗宣布完成近 2 亿元 C 轮融资,由中山创投领投,多家机构跟...
"风来了,猪都能飞。但只有提前站在风口的人,才能飞得最高。"01 一个被忽略的信号上...
在手术机器人赛道,直觉外科(Intuitive Surgical)是绕不开的标杆——它定义了机器人...
医院物流机器人从自主研发到合作共赢的设计之路在医疗行业数字化转型的浪潮中,医院物...
DR数字化医用X射线摄影系统产品外观设计核心要素在医疗设备行业,产品外观设计并非简...
情绪脑电波仪器产品外观设计的重要性作为一家专注于情绪脑电波仪器研发生产的企业,我...
落地式挂号出单一体机产品外观设计外包的重要性作为专注于医疗设备生产的企业,我们始...
PROTEUS是由Angioslide公司研发的栓塞捕获血管成形术球囊导管,已获得FDA和CE认证,适...
相比于传统的碘造影剂,二氧化碳造影剂对于肾功能不全患者的获益会更加显著。但是,从...
一键解锁全球智库20W份行业报告 →立即订阅报告延伸阅读:>36氪研究院《“十五五”...
人形机器人产业几点观察。文|编辑部我们始终看好人形机器人的长期发展,也相信其将在...
Althea Medical成立于2020年,专注于开发治疗肺栓塞(PE)的创新导管设备。肺栓塞是心...
它们,或形成了新的临床技术,或改变了以往的方式,或利于了临床水平,或下沉了医疗资...
摆线减速器是一种应用行星式传动原理,采用摆线针齿啮合的传动装置,是由少齿差渐开线...
刚刚过去的2026中国医学装备大会已在重庆圆满落幕。作为行业一年一度的科技盛会,今年...
当医美不再是“小众奢侈”,当变美从“冲动消费”回归“理性悦己”,2026年的美业早已...
在制造业同质化竞争白热化、用户决策从“参数优先” 转向 “体验优先” 的今天,工业...
8078字 | 16分钟阅读高端仪器仪表作为现代工业与前沿科研的“感官系统”与“测量中枢...
你以为人形机器人的看点是“会走路、会说话”?错了。决定它能不能落地、能不能有回报...
LUMA Vision是一家专注于心脏介入成像技术的医疗科技公司,其核心产品为VERAFEYE™平...
对于车企而言,谁能在具身智能的深水区率先突破技术瓶颈,谁就能掌握通往未来世界的钥...
神经介入技术的核心临床价值在于以微创方式触及传统开颅手术难以到达的颅内病变,通过...
Arissa Medical是一家专注于神经血管介入医疗器械公司,其核心产品为Syntra颅内动脉瘤...
近日,国家药品监督管理局批准了应脉医疗科技(上海)有限公司(以下简称:应脉医疗)...
卫健委、工信部联合召开2026年推进医疗装备发展应用领导小组工作会议。会议强调,“十...
壁挂式挂号机产品整机设计思路在医疗服务数字化转型的浪潮中,传统挂号流程的效率瓶颈...
胰岛素注射泵医疗产品外观设计外包的优势我们团队最初计划自主完成胰岛素注射泵的设计...
单双通道注射泵产品设计核心要素作为一家专注于医疗仪器设备生产的企业,我们始终将产...
家用电磁理疗仪外观设计外包方案作为一家专注于家用医疗设备生产的企业,我们始终致力...
3D数字化医疗模拟整形仪外观设计解决方案在医美行业技术迭代与消费需求升级的双重推动...
4月9日至12日,上海,第32届中国国际医疗器械设计与制造技术展览会盛大启幕。在这场汇...
在手术室里,电动吻合器早已是微创外科的标配。而决定它稳不稳、准不准、快不快的,正...
特种机器人是面向高危、极端环境的专业化智能装备,通过替代人类执行核废料处理、深海...
当地时间 4 月 2 日,美国具身智能公司 Generalist AI 发布了最新的 GEN-1 模型,在一...
过去二三十年里,3D打印在医疗领域一路“向深处走”。注:本文内容基于B站UP主“Owen...
每年一到选专业,很多人都在问一个问题:什么专业最有前途? 但更值得追问的,其实不...
我国“十五五”规划明确的六大新兴支柱产业为集成电路、航空航天、生物医药、低空经济...
刚刚,众擎机器人宣布完成总额2亿美元(约合人民币13.67亿元)的B轮融资。本轮融资落...
基于16家已披露年报的观察 · 数据不撒谎 · 3个行业判断本文所有数据均来自上市公司2...
出品 | 陈博观察 (ID: Drchenobservation)编辑 | Will Chan“十五五” 时期(2026-203...
你以为具身智能的风口,在能翻跟头的网红机器人里?你以为AI创业的下一个机会,在越做...
在这场数据攻坚战中,一类独特的参与者身影逐渐清晰——灵巧手本体厂商。1988年的某一...
2026年的人形机器人赛道,正经历着前所未有的融资狂欢。银河通用单轮融资25亿元,星动...
去年差不多这个时候,一个酷似《西部世界》中的人形机器人,在全球科技圈引发热议。该...
今天,全球外科超声刀市场规模已达300亿元人民币。这份庞大的生意,是产业内人士历经3...
“十五五”规划纲要提出要前瞻布局未来产业,推动量子科技、生物制造、氢能和核聚变能...
一键解锁全球智库20W份行业报告 →立即订阅报告延伸阅读:36氪研究院《“十五五”时...
【导语】2026年3月,《中华人民共和国国民经济和社会发展第十五个五年规划纲要》正式...
2026年 4 月 7 日,聚芯医疗宣布完成近 2 亿元 C 轮融资,由中山创投领投,多家机构跟...
"风来了,猪都能飞。但只有提前站在风口的人,才能飞得最高。"01 一个被忽略的信号上...
在手术机器人赛道,直觉外科(Intuitive Surgical)是绕不开的标杆——它定义了机器人...
医院物流机器人从自主研发到合作共赢的设计之路在医疗行业数字化转型的浪潮中,医院物...
DR数字化医用X射线摄影系统产品外观设计核心要素在医疗设备行业,产品外观设计并非简...
情绪脑电波仪器产品外观设计的重要性作为一家专注于情绪脑电波仪器研发生产的企业,我...
落地式挂号出单一体机产品外观设计外包的重要性作为专注于医疗设备生产的企业,我们始...
PROTEUS是由Angioslide公司研发的栓塞捕获血管成形术球囊导管,已获得FDA和CE认证,适...
相比于传统的碘造影剂,二氧化碳造影剂对于肾功能不全患者的获益会更加显著。但是,从...
一键解锁全球智库20W份行业报告 →立即订阅报告延伸阅读:>36氪研究院《“十五五”...
人形机器人产业几点观察。文|编辑部我们始终看好人形机器人的长期发展,也相信其将在...
Althea Medical成立于2020年,专注于开发治疗肺栓塞(PE)的创新导管设备。肺栓塞是心...
它们,或形成了新的临床技术,或改变了以往的方式,或利于了临床水平,或下沉了医疗资...
摆线减速器是一种应用行星式传动原理,采用摆线针齿啮合的传动装置,是由少齿差渐开线...
刚刚过去的2026中国医学装备大会已在重庆圆满落幕。作为行业一年一度的科技盛会,今年...
当医美不再是“小众奢侈”,当变美从“冲动消费”回归“理性悦己”,2026年的美业早已...
在制造业同质化竞争白热化、用户决策从“参数优先” 转向 “体验优先” 的今天,工业...
8078字 | 16分钟阅读高端仪器仪表作为现代工业与前沿科研的“感官系统”与“测量中枢...
你以为人形机器人的看点是“会走路、会说话”?错了。决定它能不能落地、能不能有回报...
LUMA Vision是一家专注于心脏介入成像技术的医疗科技公司,其核心产品为VERAFEYE™平...
对于车企而言,谁能在具身智能的深水区率先突破技术瓶颈,谁就能掌握通往未来世界的钥...
神经介入技术的核心临床价值在于以微创方式触及传统开颅手术难以到达的颅内病变,通过...
Arissa Medical是一家专注于神经血管介入医疗器械公司,其核心产品为Syntra颅内动脉瘤...
近日,国家药品监督管理局批准了应脉医疗科技(上海)有限公司(以下简称:应脉医疗)...
卫健委、工信部联合召开2026年推进医疗装备发展应用领导小组工作会议。会议强调,“十...
Iris是XCath专为颅内神经血管介入打造的全球领先机器人平台,核心突破是三器械协同操...
胰岛素注射泵医疗产品外观设计外包的优势我们团队最初计划自主完成胰岛素注射泵的设计...
单双通道注射泵产品设计核心要素作为一家专注于医疗仪器设备生产的企业,我们始终将产...
家用电磁理疗仪外观设计外包方案作为一家专注于家用医疗设备生产的企业,我们始终致力...
3D数字化医疗模拟整形仪外观设计解决方案在医美行业技术迭代与消费需求升级的双重推动...
4月9日至12日,上海,第32届中国国际医疗器械设计与制造技术展览会盛大启幕。在这场汇...
在手术室里,电动吻合器早已是微创外科的标配。而决定它稳不稳、准不准、快不快的,正...
特种机器人是面向高危、极端环境的专业化智能装备,通过替代人类执行核废料处理、深海...
当地时间 4 月 2 日,美国具身智能公司 Generalist AI 发布了最新的 GEN-1 模型,在一...
过去二三十年里,3D打印在医疗领域一路“向深处走”。注:本文内容基于B站UP主“Owen...
每年一到选专业,很多人都在问一个问题:什么专业最有前途? 但更值得追问的,其实不...
我国“十五五”规划明确的六大新兴支柱产业为集成电路、航空航天、生物医药、低空经济...
刚刚,众擎机器人宣布完成总额2亿美元(约合人民币13.67亿元)的B轮融资。本轮融资落...
基于16家已披露年报的观察 · 数据不撒谎 · 3个行业判断本文所有数据均来自上市公司2...
出品 | 陈博观察 (ID: Drchenobservation)编辑 | Will Chan“十五五” 时期(2026-203...
你以为具身智能的风口,在能翻跟头的网红机器人里?你以为AI创业的下一个机会,在越做...
在这场数据攻坚战中,一类独特的参与者身影逐渐清晰——灵巧手本体厂商。1988年的某一...
2026年的人形机器人赛道,正经历着前所未有的融资狂欢。银河通用单轮融资25亿元,星动...
去年差不多这个时候,一个酷似《西部世界》中的人形机器人,在全球科技圈引发热议。该...
今天,全球外科超声刀市场规模已达300亿元人民币。这份庞大的生意,是产业内人士历经3...
“十五五”规划纲要提出要前瞻布局未来产业,推动量子科技、生物制造、氢能和核聚变能...
一键解锁全球智库20W份行业报告 →立即订阅报告延伸阅读:36氪研究院《“十五五”时...
【导语】2026年3月,《中华人民共和国国民经济和社会发展第十五个五年规划纲要》正式...
2026年 4 月 7 日,聚芯医疗宣布完成近 2 亿元 C 轮融资,由中山创投领投,多家机构跟...
"风来了,猪都能飞。但只有提前站在风口的人,才能飞得最高。"01 一个被忽略的信号上...
在手术机器人赛道,直觉外科(Intuitive Surgical)是绕不开的标杆——它定义了机器人...
医院物流机器人从自主研发到合作共赢的设计之路在医疗行业数字化转型的浪潮中,医院物...
DR数字化医用X射线摄影系统产品外观设计核心要素在医疗设备行业,产品外观设计并非简...
情绪脑电波仪器产品外观设计的重要性作为一家专注于情绪脑电波仪器研发生产的企业,我...
落地式挂号出单一体机产品外观设计外包的重要性作为专注于医疗设备生产的企业,我们始...
PROTEUS是由Angioslide公司研发的栓塞捕获血管成形术球囊导管,已获得FDA和CE认证,适...
相比于传统的碘造影剂,二氧化碳造影剂对于肾功能不全患者的获益会更加显著。但是,从...
一键解锁全球智库20W份行业报告 →立即订阅报告延伸阅读:>36氪研究院《“十五五”...
人形机器人产业几点观察。文|编辑部我们始终看好人形机器人的长期发展,也相信其将在...
Althea Medical成立于2020年,专注于开发治疗肺栓塞(PE)的创新导管设备。肺栓塞是心...
它们,或形成了新的临床技术,或改变了以往的方式,或利于了临床水平,或下沉了医疗资...
摆线减速器是一种应用行星式传动原理,采用摆线针齿啮合的传动装置,是由少齿差渐开线...
刚刚过去的2026中国医学装备大会已在重庆圆满落幕。作为行业一年一度的科技盛会,今年...
当医美不再是“小众奢侈”,当变美从“冲动消费”回归“理性悦己”,2026年的美业早已...
在制造业同质化竞争白热化、用户决策从“参数优先” 转向 “体验优先” 的今天,工业...
8078字 | 16分钟阅读高端仪器仪表作为现代工业与前沿科研的“感官系统”与“测量中枢...
你以为人形机器人的看点是“会走路、会说话”?错了。决定它能不能落地、能不能有回报...
LUMA Vision是一家专注于心脏介入成像技术的医疗科技公司,其核心产品为VERAFEYE™平...
对于车企而言,谁能在具身智能的深水区率先突破技术瓶颈,谁就能掌握通往未来世界的钥...
神经介入技术的核心临床价值在于以微创方式触及传统开颅手术难以到达的颅内病变,通过...
Arissa Medical是一家专注于神经血管介入医疗器械公司,其核心产品为Syntra颅内动脉瘤...
近日,国家药品监督管理局批准了应脉医疗科技(上海)有限公司(以下简称:应脉医疗)...
卫健委、工信部联合召开2026年推进医疗装备发展应用领导小组工作会议。会议强调,“十...
Iris是XCath专为颅内神经血管介入打造的全球领先机器人平台,核心突破是三器械协同操...
Helico Technologies是一家专注于微创耳科医疗器械的创新企业。该公司开发的可转向球...