找回密码
 立即注册
搜索

吸金371亿,平均每天超6亿投进人形机器人赛道

产业联盟网 2026-3-12 17:13 44人围观 人工智能

# 人工智能
同比增长238.75%3月的具身智能行业,密集的融资动态正在不断重塑外界对资本热情程度的认知。多家企业相继完成高额融资的消息接踵而至,不仅打破了原有的企业发布节奏,更掀起了一轮争先披露估值与融资成果的行业热 ...


同比增长238.75%


3月的具身智能行业,密集的融资动态正在不断重塑外界对资本热情程度的认知。多家企业相继完成高额融资的消息接踵而至,不仅打破了原有的企业发布节奏,更掀起了一轮争先披露估值与融资成果的行业热潮。


这股官宣热潮的源头,其实可以追溯至1月、2月。彼时,具身智能行业的融资节奏已悄然加快,多家企业接连释出大额融资消息,为后续的市场热度埋下了伏笔。


据高工人形机器人不完全统计,1月,人形行业共19家企业完成21起融资事件,累计获得156亿元,同比增长524%,环比增长108%。其中,国内共发生19起,累计约52亿元;国外共发生2起,累计约104亿元。


按照领域划分,19家企业中有4家属于核心零部件领域,7家业务重心在大模型,剩余8家则是典型的本体企业。



2月,人形行业共26家企业完成28起融资事件,累计获得215亿元,同比增长290.91%,环比增长37.82%。其中,国内共发生25起,累计约109亿元;国外共发生3起,累计约106亿元。


按照领域划分,26家企业中有3家属于核心零部件领域,3家业务重心在大模型,15家为本体企业。



也就是说,2026年头2个月,全球具身智能行业共完成50笔融资,累计金额约371亿元,平均每天有超过6亿元资金涌入。


其中,国内具身智能行业共发生45起融资事件,累计161亿元;海外具身智能行业共发生5起融资事件,累计30.53亿美元,约合人民币210亿元,以及1起收购事件,涉及金额6.12亿美元,约合人民币42亿元。



对比看来,海外资本对具身智能行业的投注力度显然更大。


海内外投资方除了有分散投资和集中投资的区别,前者更青睐硬件本体,后者会更重视具身智能软件方面的押注。




“世界模型”悄然跻身资本重仓领域


2个月时间里,大模型企业共完成16起融资,累计获得约227亿元。



一个重要的特征是,专注于世界模型的企业完成融资的频次在增加。


先是李飞飞创办的World Labs在2月中旬完成10亿美元的最新一轮融资。


根据官方公告,该轮融资吸引了AMD、Autodesk、Emerson Collective、Fidelity Management & Research Company、英伟达、Sea在内的一众投资者。


据悉,World Labs 致力于通过构建世界模型来推进空间智能(Spatial intelligence)的发展,其首款产品dubbed Marble是一款世界模型,让任何人都能利用图像、视频或文本创建空间连贯、高保真且持久的 3D 世界。


值得注意的是,就在昨日,图灵奖得主 Yann LeCun 的创业公司 AMI Labs(Advanced Machine Intelligence),完成了10.3亿美元的种子轮融资。


资料显示,战略投资者和长期支持者包括丰田创投、淡马锡(新加坡)、SBVA(首尔)、英伟达、Mark Cuban、Sea、Alpha Intelligence Capital等。 


AMI Labs专注的技术路线同样是世界模型,其理念是让模型先学会把现实世界的数据压缩成更抽象的表示,主动忽略那些随机和不可预测的细节,然后在representation space(表示空间)里进行预测。


值得注意,Yann LeCun对LLMs持有消极的态度,“对于任何需要理解现实世界的事情,我们认为LLMs和生成式人工智能总体上都不是正确的解决方案。” 


Yann LeCun


实际上,“世界模型”这一兴起仅两年的学术路线,因罕见的产学研并行发酵模式而备受瞩目。但是世界模型本身又有着分支,如World Labs的重心在“学习世界如何呈现”;AMI Labs的重心在“学习世界的抽象表示”。


资本在同一时间、以同等力度同时下注,揭示了“世界模型”技术路线内部的两大分支已站上同一起跑线。


反观国内,“世界模型”企业也逐渐受到资本的关注。


今年以来,成立于去年5月的Maniflod AI(流形空间)在2个月里完成天使轮和Pre-A轮融资,其从成立之初就坚持World Model Action(WMA)的技术路线,提出WorldScape具身基座世界模型方案。


3月初,专注于“世界模型驱动的物理世界通用智能”的极佳视界宣布完成近10亿元的Pre-B轮融资。




Skild AI仍坚持“一脑多形”


与此同时,前两个月里,最大一笔融资同样来自大模型企业,但是走的又是另一条模型路线。


1月15日,美国人形企业Skild AI宣布完成14亿美元的C轮融资,约合人民币9.6亿元。其估值升至超140亿美元(约合人民币961.4亿元),达到7个月前的3倍。


自2023年5月成立以来,Skild AI已累计融资约20亿美元(约合人民币137.4亿元)。


本轮融资由软银领投,英伟达、Macquarie、1789 Capital、贝索斯家族办公室Bezos Expeditions跟投,三星、LG、Salesforce等公司也参与其中。


Skild AI明确表示,公司正在进入新阶段,这笔融资的资金用途的重心将是构建一款基础大模型。


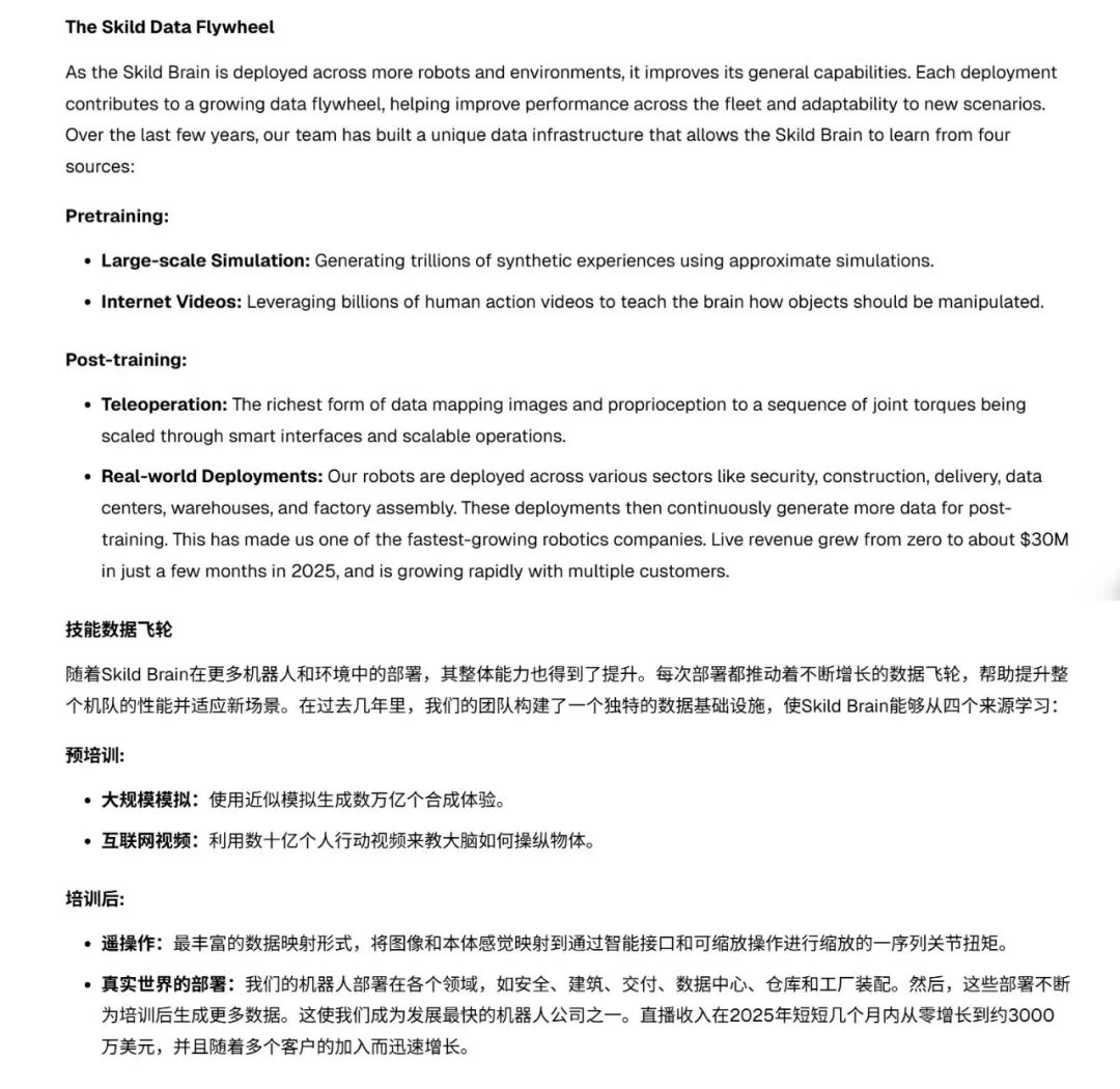
据悉,Skild AI 正在构建业界首个统一的机器人基础大模型Skild Brain。与针对特定机器人设计的传统模型不同,Skild Brain 具有全能性,无需预先了解机器人的具体形态即可控制任何机器人,包括四足机器人、人形机器人、桌面机械臂和移动机械臂。


只要是机器人,Skild Brain最终都能操控它,即“一脑多形”。



而构建机器人基础模型面临的最大挑战之一是,与语言或视频模型不同,机器人领域缺乏统一的“机器人互联网”。


Skild AI 通过观看互联网上的人类视频进行学习,并在基于物理的模拟环境中进行练习,帮助Skild Brain应对这一挑战。与专为特定应用或仅部署在封闭或受限环境中的垂直设计机器人不同,Skild AI 的模型可以跨越不同的形态运行,极大地扩展了可用的训练集。


公司联合创始人兼CEO Deepak Pathak表示,“Skild Brain 可以控制从未接受过训练的机器人,并实时适应形态或环境的极端变化。该模型被迫适应而非记忆,这与自然界的智能非常相似。我们相信,统一的、适应各种形态的大脑是建立持续数据飞轮的最快途径,无论硬件或任务如何,模型都能在每次部署中不断改进。”


具身智能行业的竞赛从硬件转向软件的趋势已然非常明显,这一转变,可能会给急行的人形机器人行业踩下一次刹车。因为无论是构建世界模型,还是打造一个通用的基模,都离不开漫长的训练与迭代。


正如千寻智能创始人韩峰涛在接受采访时表示,“2026年的具身会非常像2023年的大模型,如果你拿不到很多钱,模型性能跑不到头部,就没有上牌桌的机会了。” 




值得关注的融资节点


将视线拉回人形本体企业,它们依旧是资本追逐的焦点。即便在这近50起融资事件中,信息纷繁、节奏密集,但其中仍有几个关键节点格外值得关注。


部分人形机器人公司公布完成股改


1月末和2月上旬期间,众擎机器人、星海图、松延动力先后宣布完成股改,同时,魔法原子称最快可能在2026年在二级市场有新消息,正按最快速度安排上市时间表。


国内具身智能行业有7家企业融资规模达10亿或以上,9家估值破百亿


回顾2025年全年,国内人形行业仅6起单轮融资额迈过10亿元门槛,分别为银河通用、自变量、乐聚机器人、星动纪元、众擎机器人这5家本体企业完成。


进入2026年,这一纪录仅用两个月便被打破。更值得关注的是,年内已出现3起高达20亿元,以及1起高达25亿的单笔融资。



除了上述两家企业,自变量、智平方、逐际动力、星海图、灵心巧手这5家企业,均在1月2月实现了单笔融资金额达10亿或以上的成就。


至此,据高工人形机器人不完全统计,国内具身智能行业中,估值超百亿的企业分别有宇树、智元、银河通用、星海图、星动纪元、自变量、智平方、千寻智能、帕西尼感知科技等9家企业。


2家人形机器人创新中心有融资新动态


1月28日,北京人形机器人创新中心完成首轮超7亿元市场化融资,这也是“国家队”第一次公开完成市场化融资。


本轮融资由北京市人工智能产业投资基金、亦庄国投、北京高精尖基金、华控基金等机构共同参与,并引入百度、东土科技等产业方作为战略投资人。


值得注意的是,其上一次公开融资信息在2023年11月13日,距今已经过了807天。


1月22日,浙江人形机器人创新中心完成4.5亿元Pre-A轮融资,过去一年半的时间累计筹集资金共22亿元。


股东阵容豪华,涵括了中控技术、招商创科、联想创投、冯源资本、宁波工业互联网研究院、迦智科技、智昌科技等场景产业资本,以及浙江省创业投资集团、宁波金控控股集团、海发控股集团、越秀产业基金、宁波人才集团等政府产业资本,和方广资本等市场化基金。


值得注意的是,其上一次公开融资信息在2024年6月11日,距今已经过了590天。




小结


说到底,人形机器人在一级市场的号召力,其想象空间远未见顶。


当有些声音开始担心后续具身智能的风口过后,业内企业融资难度会上升时,从业人士表现得很淡定,“纵观全年,市场对行业的预期,主要聚焦于几个关键的增长与催化因素。其中,宇树科技的上市被视为确定性极高的事件,而特斯拉Optimus 3的发布也备受瞩目。此外,经过梳理,市场上还有多个值得关注的重要节点,预计将为行业带来持续的刺激。”


当前年度尚处于开局阶段,根据过往经验,企业研发成果的集中发布期将出现在年中及以后,且届时有望伴随新一轮较大规模的融资活动。


.portal{background: #f8f8f8; padding: 10px; border-radius: 5px;line-height: 24px;}

1、在本站里发表的文章仅代表作者本人的观点,版权归原作者所有,与本网站立场无关。
2、本站内容都不保证其准确性,有效性,时间性。阅读本站内容因误导等因素而造成的损失本站不承担连带责任。
3、当政府机关依照法定程序要求披露信息时,本站均得免责。
4、若因线路及非本站所能控制范围的故障导致暂停服务期间造成的一切不便与损失,本站不负任何责任。
5、注册会员通过任何手段和方法针对本站进行破坏,我们有权对其行为作出处理。并保留进步追究其责任的权利。
6、本站文章来自第三方平台,如涉及到您的权益请您告知我们或者联系2444830518@qq.com我们第一时间删除。
相关推荐