找回密码
 立即注册
搜索

定了!国家发布医疗器械重磅名单

产业联盟网 2026-1-20 09:43 199人围观 医疗器械

# 医疗器械
作者 | 乐清来源 | 赛柏蓝器械AI医疗器械发展方向明确:智能辅助、手术机器人、脑机接口......012025AI医疗器械揭榜名单公布上百家牵头单位入围近日,工信部官网发布《公布2025年人工智能医疗器械创新任务揭榜挂帅入 ...
作者 | 乐清
来源 | 赛柏蓝器械

AI医疗器械发展方向明确:智能辅助、手术机器人、脑机接口......

01

2025AI医疗器械揭榜名单公布

上百家牵头单位入围

近日,工信部官网发布《公布2025年人工智能医疗器械创新任务揭榜挂帅入围单位的通知》(简称《通知》)。


《通知》要求,入围单位需按照申报材料提出的攻关内容抓紧推进,确保揭榜任务按期保质完成。在入围单位完成攻关任务后,工信部和国家药监局将委托相关机构开展测评,择优遴选揭榜优胜单位和项目。

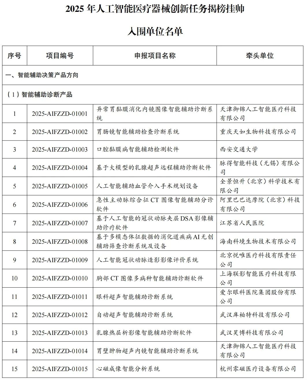
此次入围名单共涉及182个单位,涵盖智能辅助决策、脑机混合智能、支撑环境三大方向,牵头单位包括科技大厂、医疗器械公司以及高校、医院等,具体如下:


完整名单见文末

其中,智能辅助决策方向系当下较为主流的医械产品形态,包括智能辅助诊断、智能手术机器人、智能数字疗法、智能监护与生命支持等。

在智能辅助诊断名单中,影像领域占据多数席位,例如阿里达摩院的急性主动脉综合征CT图像智能辅助分诊软件、上海联影智能的胸部CT图像多病种智能辅助诊断软件、西安交通大学的口腔黏膜病智能辅助检测软件等。

医工结合的趋势在此次名单中充分体现,江苏省人民医院、北京大学第一医院、西安交大第一附属医院等均作为牵头单位入选,覆盖心内、肾病等多专科辅助诊断。

在AI概念兴起初期,医学影像即被视为与之最契合的赛道之一。通过AI辅助的CT、MRI、X光等影像分析,可用于识别肿瘤、病变等,联影、迈瑞、开立、万东等头部企业均已有产品推出。

此外,肺癌多学科会诊多模态融合、结直肠腺瘤等智能辅助系统,以及ALS早筛、阿尔茨海默病智能筛查等也顺利入围,智能辅助决策的覆盖范围持续扩大。

02

智能手术机器人提速落地

脑机接口赛道全面起势

手术机器人与AI的结合于近年提速,此次入围名单覆盖骨科、神经外科、心血管、腹腔镜等多个手术场景,其中包括,天智航的智能腰椎减压融合手术机器人系统、大博医疗的智能全骨科手术辅助机器人系统、中山大学附属第一医院的智能肝癌穿刺消融手术机器人等。

梳理项目名称可见,AI手术机器人的技术方向覆盖智能导航与定位、混合现实与视觉导航、多通道与多术式适配等多路线,针对自然腔道与无创手术等近年临床前沿也开始探索。

作为近期资本市场的宠儿,脑机接口此次独占一个板块,入围项目覆盖了 “侵入式-介入式/半侵入-非侵入”的全部主流技术路径。

其中包括翔宇医疗面向难治性抑郁症的闭环经颅刺激系统、银河方圆科技阿尔兹海默症经颅刺激系统等脑机接口领域的传统热门赛道。

此前被马斯克带火的脑机接口视力治疗,名单显示已有多家国产企业跟进,例如武汉大学人民医院的视觉康复脑机接口系统、中电云脑的面向动态视觉缺陷的康复训练系统等。

近日,工信部等八部门印发《“人工智能+制造”专项行动实施意见》,要推动智能装备迭代,其中就包括加快发展手术机器人、智能诊断系统等,加速智能医疗装备产品创新和临床应用推广,以及加快脑机接口等新型终端的产业化。

可见,此次行动与人工智能医疗器械创新任务高度契合。去年11月,国家卫健委、国家发改委等5部门联合发布《关于促进和规范“人工智能+医疗卫生”应用发展的实施意见》,医疗领域的重点应用方向也逐步明确。

AI是一项技术,而非特定产品,从医学影像到手术机器人再到脑机接口,医疗器械领域高端产品的发展已同AI深度绑定。在技术探索的同时,进院和付费的路径也被加速打通,医疗器械全面智能化时代已然临近。


1、在本站里发表的文章仅代表作者本人的观点,版权归原作者所有,与本网站立场无关。
2、本站内容都不保证其准确性,有效性,时间性。阅读本站内容因误导等因素而造成的损失本站不承担连带责任。
3、当政府机关依照法定程序要求披露信息时,本站均得免责。
4、若因线路及非本站所能控制范围的故障导致暂停服务期间造成的一切不便与损失,本站不负任何责任。
5、注册会员通过任何手段和方法针对本站进行破坏,我们有权对其行为作出处理。并保留进步追究其责任的权利。
6、本站文章来自第三方平台,如涉及到您的权益请您告知我们或者联系2444830518@qq.com我们第一时间删除。
相关推荐